都聽說了吧
最新QS排名里,耶魯被墨大“碾壓”了
更符合美國高校寶寶體質的榜單
比如最近
美國雜志《Money》已發布
2023全美最佳大學排名
.png)
美國《Money》雜志意識到,大學學費正日益成為家庭的財政負擔大頭。
比如今年秋季入讀四年制大學的新生平均每年將在公立大學支付約20,000美元,私立大學則會達到33,000美元
.png)
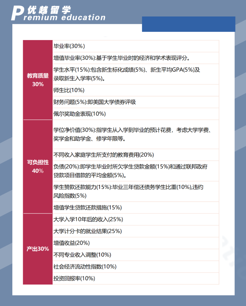
因此《Money》的評選機制力求綜合考量教育質量和投資收入情況,對700多所美國四年制大學進行了實用分析,將大學分為六個星級:2.5、3、3.5、4、4.5、5,其中5星為最高級。
??評選機制:主打一個挑高性價比
第一步,《Money》雜志根據以下條件,從2400所美國大學中挑選出736所符合初步篩選條件的學校:
1??擁有至少500名本科生
2??有足夠、可靠的數據進行分析。
3??沒有陷入財務困境。
4??畢業率≥其機構類別的中位數,或者具有較高的“增值”畢業率
然后再根據3個類別(教育質量30%、可承擔性40%、收入30%)及其細分的總計26個因素對它們進行排名:
.png)
??五星級美國大學一覽
最終Money評選出來的五星級大學共有34所??以下按首字母順序排序,排名不分先后
.png)
亮點1:常青藤全員?????
8所常青藤聯盟的大學都獲得了五星評價。
.png)
常春藤盟校(The Ivy League)
哈佛大學:錄取率4%,畢業率97%
耶魯大學:錄取率5%,畢業率97%
哥倫比亞大學:錄取率4%,畢業率93%
普林斯頓大學:錄取率4%,畢業率98%
賓夕法尼亞大學:錄取率6%,畢業率96%
達特茅斯學院:錄取率6%,畢業率94%
布朗大學:錄取率6%,畢業率95%
康奈爾大學:錄取率9%,畢業率95%
亮點2:美國各地區的院校實力金字塔
我們可以把美國分為四個部分:東北部、西海岸、中西部和南部。
.jpg)
如果按照五星級學校數量來排序,那么:東北部>南部>西海岸>中西部。
東北部有13所大學被《Money》評為五星院校,包括8所常青藤、麻省理工MIT等等。
南部有8所學校是五星,如杜克大學、萊斯大學等名校
西海岸有7所:斯坦福大學、加州理工學院、以及加州系的學校如UCLA、UCB等等。
中西部最少,僅有6所大學是五星,如西北大學、芝加哥大學等。
.png)
東北部坐擁紐約這類經濟中心,教育資源自然也得天獨厚。但除了地理位置,美本選校還要考慮學校的性質~
提問,美國是教育強國,大學類別也很多,你知道美國的大學可以分為哪幾種嘛?
《Money》評選出的五星級學校主要有兩類??
其一是像布朗大學、加州理工學院、杜克大學、哥倫比亞大學、康奈爾大學、哈佛大學、麻省理工學院、普林斯頓大學、萊斯大學…這類綜合類學校,也常被稱為大U。
另一類學校的名字看起來則沒那么眼熟了,比如阿默斯特學院Amherst College、伯里亞學院Berea College等等——不了解美國大學的人很可能壓根沒聽說過……
這類學校是文理學院,規模比綜合型大學小很多、國際上的知名度也通常不如大U。
在許多美國人眼里,文理學院通常代表著小而精且高質量的本科教育。無論是學術聲譽還是畢業生就業,并不遜色于綜合性大學。
??大U??文理學院
如果你計劃申請美國本科,那么明確文理學院和大U的區別是第一課。
.png)
綜合型大學很多研究機會都給了研究生,本科生的機會較少,但是學生被本校的研究生錄取的幾率要高很多。
美國文理學院一般以本科教學為主,通常沒有研究生課程,但是由于規模小、師生關系密切,所以可以更容易地得到教授的研究生推薦信。
??美國大學還有哪些選擇?
如果按照學制,美國大學可以分為三種類別:兩年制、四年制以及大U。
.png)
如果再進一步區分,可以分為四類??
•社區學院
費?低,與名校有合作關系,可transfer到名校;畢業獲得副學?學位
•?理學院
只有本科,?班教學,注重學?個性發展
•綜合性大學
涵蓋本科和研究?,專業多;適合興趣愛好?泛的學?)
•高等專科學院
eg.對接醫學、法學;申請?數可以忽略不計
美國有上千所大學可以選擇,無論是綜合性大學還是文理學院,都有其獨特的魅力,所以在申請美國本科時,一定要清楚自己想要什么、興趣何在、是為了追求什么結果才選擇美本留學。然后再根據自己的實力和背景,有針對性地選擇適合自己的學校。
該選大U還是文理學院?
申請美國大學需要通過哪些標化考試?
快來免費咨詢吧??
.png)
